首 页
学校介绍
学校简介
校园风貌
学校荣誉
法律法规
联系我们
校务公开
新闻资讯
校园新闻
爱心助残
媒体报道
德育工作
学生活动
主题教育
班主任工作
安全工作
团队工作
教学教研
教学动态
特色办学
教师风采
党建园地
党建工作
工会活动
师德师风
学生园地
学生作品
学生荣誉
校务公开
首 页
>
校务公开
校务公开
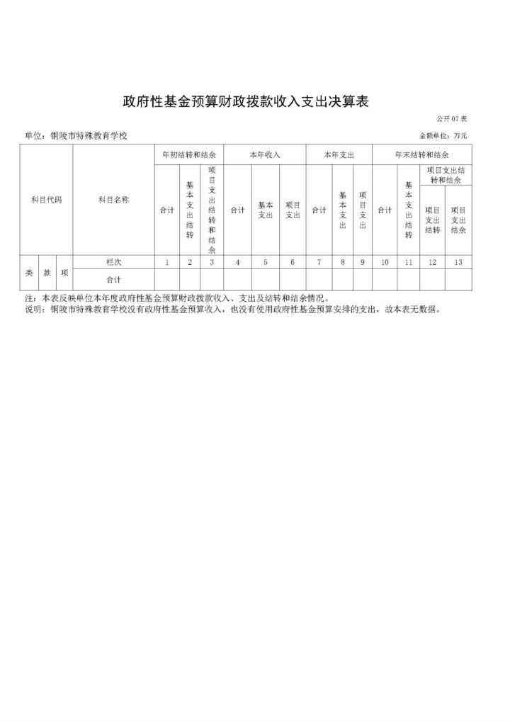
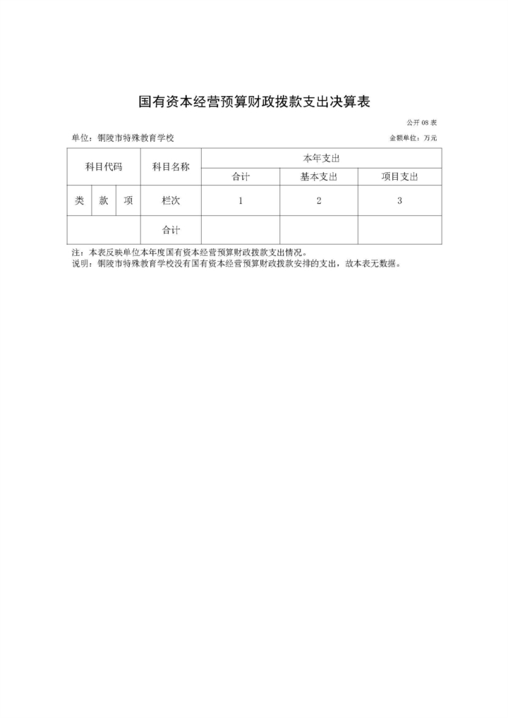
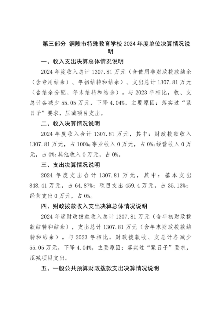
铜陵市特殊教育学校 2024 年度单位决算
来源:本站 作者:管理员 添加时间:2025/10/13 10:08:30 浏览量:
附件下载:
2024年铜陵市特殊教育学校单位项目支出绩效自评表
上一篇:
铜陵市特殊教育学校室外消防改造工程(二次)中标结果公示
下一篇:
铜陵市特殊教育学校2024 年度一般公共预算财政拨款 “三公”经费支出决算