首 页
学校介绍
学校简介
校园风貌
学校荣誉
法律法规
联系我们
校务公开
新闻资讯
校园新闻
爱心助残
媒体报道
德育工作
学生活动
主题教育
班主任工作
安全工作
团队工作
教学教研
教学动态
特色办学
教师风采
党建园地
党建工作
工会活动
师德师风
学生园地
学生作品
学生荣誉
校务公开
首 页
>
校务公开
校务公开
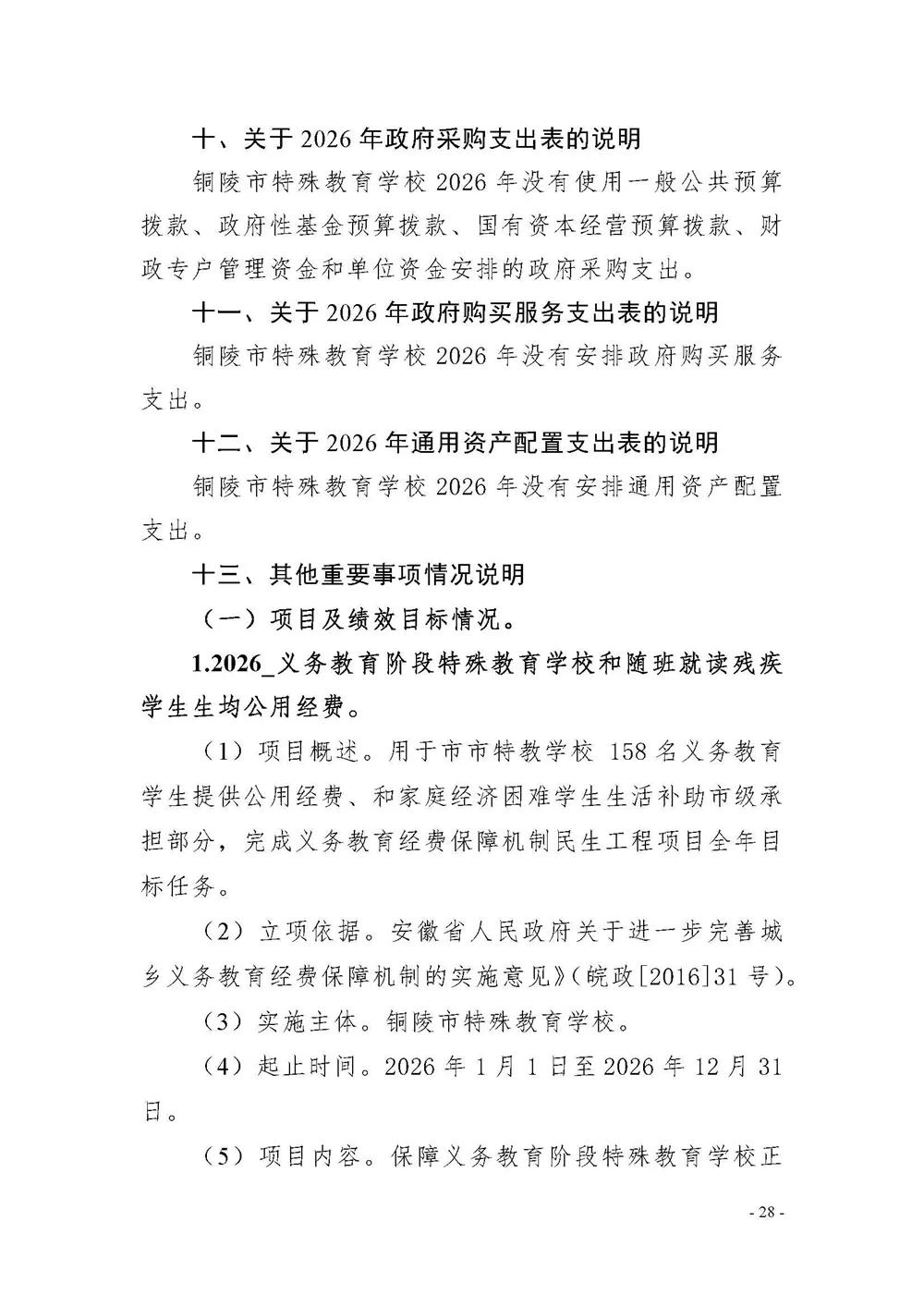
2026年铜陵市特殊教育学校单位预算公开
来源:本站 作者:管理员 添加时间:2026/3/19 15:21:58 浏览量:
附件下载
铜陵市特殊教育学校2026年度项目支出绩效目标
上一篇:
2026年铜陵市特殊教育学校单位“三公”经费预算公开
下一篇:
铜陵市特殊教育学校体育康复训练楼功能教室装饰及配套项目招标公告